發布時間:2020-07-30 共1頁
浙考發〔2020〕23號
關于做好 2020年度一級造價工程師
職業資格考試考務工作的通知
各市及義烏市人事考試機構,各有關單位:
根據人社部人事考試中心《關于做好 2020年度一級造價工程師職業資格考試考務工作的通知》(人考中心函〔2020 〕號)部署,以及《司法部關于印發開展證明事項告知承諾制試點工作方案的通知》(司法發通〔2019〕54號)精神,現將 2020年度一級造價工程師職業資格考試考務工作有關事項通知如下。
一、考試時間、科目及考點
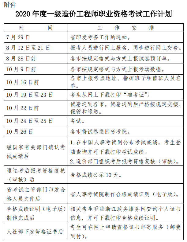
考試定于 10月24日至25日舉行,具體考試時間和科目為:
10 月24日
上午:9:00-11:30 建設工程造價管理
下午:2:00-4:30 建設工程計價
10月25日
上午:9:00-11:30 建設工程技術與計量(4個專業)
下午:2:00-6:00 建設工程造價案例分析(4個專業)
其中,《建設工程技術與計量》科目和《建設工程造價案例分析》科目分為“土木建筑工程”與“交通運輸工程”、“水利工程”和“安裝工程”4個專業,考生可根據工作實際選報其一。
考點設在省直和各設區市(及義烏市)市區,具體地點以準考證為準。
二、報考條件
(一)凡中華人民共和國公民和香港、澳門、臺灣居民,遵紀守法,并具備以下條件之一者,均可報名參加一級造價工程師職業資格考試(報名系統上顯示的級別為“考全科”)。
1、具有工程造價專業大學專科(或高等職業教育)學歷,從事工程造價業務工作滿5年;具有土木建筑、水利、裝備制造、交通運輸、電子信息、財經商貿大類大學專科(或高等職業教育)學歷,從事工程造價業務工作滿6年。
2、具有通過工程教育專業評估(認證)的工程管理、工程造價專業大學本科學歷或學位,從事工程造價業務工作滿4年;具有工學、管理學、經濟學門類大學本科學歷或學位,從事工程造價業務工作滿5年。
3、具有工學、管理學、經濟學門類碩士學位或者第二學士學位,從事工程造價業務工作滿3年。
4、具有工學、管理學、經濟學門類博士學位,從事工程造價業務工作滿1年。
5、具有他專業相應學歷或者學位的人員,從事工程造價業務工作年限相應增加1年。
(二)具有以下條件之一的,參加一級造價工程師考試可免考《建設工程造價管理》和《建設工程計價》二門基礎科目(報名系統上顯示的級別為“免二科”)。
1、已取得公路工程造價人員資格證書(甲級);
2、已取得水運工程造價工程師資格證書;
3、已取得水利工程造價工程師資格證書。
(三)已獲得資格證書,報名參加其他專業科目考試(級別為增報專業)的,只須參加二門專業科目的考試(報名系統上顯示的級別為“增報專業”)。
(四)報考條件中涉及專業工作時間期限的,均計算到報考當年年底。以后學歷報考的,專業工作時間前后可以累加(脫產學習時間除外)。報考條件咨詢電話:0571-88055530、0571-88055503.
三、獲得證書(成績合格證明)條件
參加全部4個科目考試(考全科)的人員,必須在連續4個考試年度內通過全部科目的考試;符合免試部分科目條件參加2個專業科目考試(免二科)的人員,必須在2個考試年度內通過應試科目的考試,方可獲得資格證書。已獲得資格證書,參加其他專業2個專業科目考試(增報專業)的人員,必須在2個考試年度內通過應試科目的考試,方可獲得相應專業考試成績合格證明。
四、報考事項
報考人員于 8月 12日至 21日,通過登錄浙江人事考試網(http://www.zjks.com)鏈接,或直接登陸中國人事考試網(http://www.cpta.com.cn/),按告知承諾制的有關要求, 一次性完成報名和交費流程。
(一) 一般情況報考流程
1.未注冊(首次報考)的人員,先如實注冊個人信息(如姓名、學歷學位、身份證號和手機號、電子郵箱等)。注冊成功后,上傳本人電子證件照(照片處理工具和方法見浙江人事考試網首頁的“辦事指南”欄目)。在線核驗通過后(一般 24小時后),報考人員再次登陸網報系統,在閱讀《承諾制告知書》和《報考須知》后,再進入報考信息錄入界面,進一步填報完善個人信息(如專業工作年限、所學專業、工作單位與地址、專業技術等級或職稱等),并正確選擇報考信息(如考試級別、專業、科目、報名點等)。
2.已注冊的報考人員,在登陸網報系統后,直接填報個人信息(如姓名、學歷學位、身份證號和手機號、電子郵箱等),在線核驗通過的(一般 24小時后),再按以上流程完成報名(再次登陸網報系統后填報的內容與步驟同上)。
3.填報完相關信息后,系統生成《專業技術人員資格考試報名證明事項告知承諾制報考承諾書》電子文本,由報考人員本人簽署并提交(不允許代為承諾)。承諾書電子文本可下載保存。
4.再次對報考信息進行認真檢查,在確認所填報、選擇和上傳的信息準確無誤后,再點擊“確認”或下載打印“報名表”(打印的“報名表”無需單位審核和提交,供報考人員留存備查)。
5.在點擊“確認”或下載打印“報名表”后,在線交納考試費用,交費成功即為報考成功。交費時可用同一賬戶逐一為多人支付,但要注意一一對應報考人員交費,以免錯交費和漏交費。在試卷預訂后或屬虛假承諾被取消報考資格的,已交費用不予退還。
(二)特殊情況的報考處理
在報考過程中,如有以下特殊情況,按相應方法處理。1.對于 2002年以前大專以上學歷、2008年以前學士以上學位、國(境)外學歷學位等報名,無法在線核驗的,須上傳的相應學歷學位證書圖片后,方可繼續完成上述報考流程。
2.對于在資格考試中有違紀行為被記入誠信檔案庫還在記錄期內的報考人員,不適用告知承諾制,須聯系我院作出相應設置后,方可繼續完成上述報考流程(同時須打印報名表并保存,用于成績全部合格后到現場審查)。
3.對于使用我國居民身份證報名但信息在線核驗未通過的,以及使用非我國居民身份證件無在線核驗的,須聯系我院查明情況處理。
4.在檔案庫中有合格成績的老考生,若不符合報考條件的,按考試報名無效處理。如因年限問題不符合報考條件的,不符合報考年度之前的合格科目按成績無效處理。
(三) 準考證打印和參加考試
報考成功的考生可于10月19日至23日登錄浙江人事考試網在線打印準考證,按準考證規定的時間、地點和要求參加考試。若發現準考證信息有誤,應在考前聯系所在市人事考試機構處理。
(四)網上告知承諾報考注意事項
1.由于個人身份和學歷信息提交在線核驗,且需經 24小時后才能再次登陸報名系統報名,提醒各位報考人員要盡早報名,預留足夠的報名時間。
2.報名期間,若發現報考信息有誤,在未點擊“確認”前,報考人員可點擊“信息維護”自行進行修改。在點擊“確認”或打印“報名表”后則不能再自行修改,若需修改須聯系我院處理。
3.如屬報考人員傳錯照片、填錯個人信息(如姓名、身份證號、手機號)、選錯報考信息(如考試專業、級別、考區和報名點)、未交費或錯交費、不符合報考條件等原因,影響參加考試、答卷評閱、通信聯絡、資格復核、證書制發與使用的,由報考人員自負責任。省部屬單位定義,請見浙江人事考試網首頁的“辦事指南”欄目。根據報名規則和疫情防控規定,要求報考人員在戶籍地或工作所在地報考(即:網上所選“考區”必須是戶籍地或工作所在地)。
4.特別提示。報考流程中所有的設置或操作,均不屬于考前報考資格認定,對于應試科目全部合格的考生,還須進行考后報考資格復核,報考信息經復核未通過的,合格成績無效。其中,對于不適用于告知承諾制的考生,或復核部門認為上傳的學歷證書材料存在疑問的考生,還須到現場審核。
報考技術咨詢電話:0571-88396764、88396765 ,傳真88395085.
(五) 關于2017年考全科考生的合格成績使用規定參加 2017年度造價工程師職業資格考試報考全部科目(考全科)且通過部分科目的老考生,其對應考試科目的合格成績繼續有效,并按照4年為一個周期的辦法順延至2020年,此部分老考生不允許變更級別,如若變更級別按新考生處理。
五、收費依據和標準
省物價局、省財政廳浙價費〔2016〕71號文件規定,考試收費標準《建設工程造價案例分析》科目為每人 70元,其它 3個科目為每人每科 60元。考生的交費票據,在考試當日到考點指定教室領取或由監考人員發給。
六、考試大綱
考試大綱使用住房和城鄉建設部、交通運輸部、水利部組織編寫、人力資源和社會保障部審定的 2019年版《全國一級造價工程師職業資格考試大綱》。中國建設工程造價管理協會網站( http://www.ceca.org.cn)、交通運輸部職業資格中心網站( http://www.jtzyzg.org.cn)及水利水電規劃設計總院網站(http://www.giwp.org.cn)可免費下載。
七、考試題型和相關規定
《建設工程造價案例分析》科目為主觀題,用黑色墨水筆在答題卡上書寫作答,所用草稿紙統一發放和回收;其它3個科目均為客觀題,用 2B鉛筆在答題卡上填涂作答,題本空白
處可做草稿紙使用。考生應考時,準許攜帶黑色墨水筆、 2B鉛筆、橡皮、計算器(免套、無聲、無文本編輯存儲功能)、削筆刀、計算器(免套、無聲、無文本編輯存儲功能)、計時器(無聲、無收發拍攝功能)、一次性醫用外科口罩。考生必須憑未作任何標記的紙質準考證和有效身份證件原件方可入場(兩證缺一不可),開考 5分鐘后禁止入場,2小時后方可交卷離場。嚴禁將手機、手環等有收發、拍攝功能電子設備,以及提包、資料等物品帶至座位;嚴禁將試卷、答題卡以及考試信息帶出或傳出考場;在答題前應先閱讀試卷和答題卡上的注意事項和作答須知,在規定的區域內用規定的書寫工具填寫個人信息和作答;答題卡不得折疊和污損,不得作與考試無關的標記;試卷和答題卡如有印刷、裝訂等質量問題應及時舉手報告。否則,若影響考試成績,后果由考生自負,涉及違紀違規的按規定處理。因考生自己損壞或錯答位置的試卷和答題卡,不予更換。
為保留監考信息,考試過程全程監控。
八、成績公布與考后報考資格復核(審核)
(一)考試成績經國家相關部門確認后,在中國人事考試網上予以公布,屆時考生可查詢和下載打印考試成績。
(二)考后報考資格復核(審核)工作由造價部門組織實施,應試科目成績全部通過的考生電子信息由我院提供(含部分考生上傳的證件材料信息,以及不適用告知承諾制的考生信息)。
負責報考資格復核(審核)的人員,只需對我院提供的電子信息進行線上復核。其中,對少數不適用告知承諾制,或對上傳的材料有疑問,需進行現場審核的,具體審核時間、地點及所需提交的資料由造價部門確定,考生逾期不到現場審核的視為自動放棄考試成績。請各位考生務必在網上報名時填寫可聯系的電話號碼。
(三)對通過復核(審核)的考試成績公示 10天。在省人社廳印發合格人員文件后,制作成績合格證明。屆時,考生可登陸浙江政務服務網(www.zjzwfw.gov.cn)下載打印本人成績合格證明。在人社部下發資格證書后,考生可在網上申請證書郵寄服務(郵費到付)。
(四)特別提示:在合格成績公示期間,如有情況反映,在公示期滿還未查實的,后續發文、制證等工作照常進行,但在任何時候(如發證、注冊、職稱評審等任何環節)查實或發現有不符合報考條件或免試條件、不實承諾的,將依據“承諾制”規定,作出合格成績或證書(成績證明)無效處理,后果由報考人員自負。
九、有關要求
各市人事考試機構和造價要密切配合,通力協作,認真做好各個環節的考務工作(具體工作計劃見附件)。
(一)要做好新冠疫情防控工作。嚴格執行疫情防控有關規定,“資格考試考點防疫方案”和“資格考試考生防疫須知”(隨疫情變化動態更新),發布在浙江人事考試網“辦事指南”欄目,請相關考生在考前 14天以上登錄查看,考前做好相關準備,考中做好配合工作。考務部門(考點單位)要針對防疫方案,落實好相應的防控措施。
(二)要做好考后報考資格復核(復審)工作。復核(復審)的信息,要確保完整和安全,并及時傳送。需現場審核的人員,信息聯絡要到位,謹防遺漏。
(三)要做好考試服務和考風考紀管理工作。采取切實措施,努力創造安全、良好考試環境。同時,要加強考風考紀管理,下大力預防違紀違規行為發生,一經發現,將嚴格按照人社部第31號令處理。其中,對主觀違紀的,還將記入資格考試誠信檔案庫,并在“信用中國(浙江)”網上公布,確保考試工作的公平公正和順利實施。
附件:2020年度一級造價工程師職業資格考試工作計劃
浙江省人事考試院
2020年7月29日
源文地址:http://www.zjks.com/showInfo/Info.aspx?id=6734
