發布時間:2020-08-01 共1頁
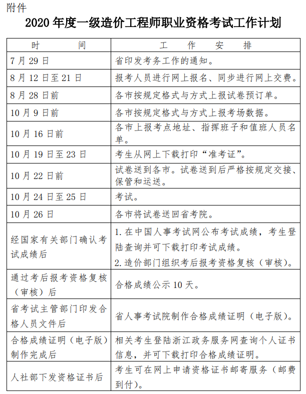
根據人社部人事考試中心《關于做好 2020年度一級造價工程師職業資格考試考務工作的通知》,浙江2020年度一級造價工程師考試報名時間為8月12日至21日。以下為浙江2020年一級造價師考試有關要求。
有關要求
各市人事考試機構和造價要密切配合,通力協作,認真做好各個環節的考務工作(具體工作計劃見附件)。
(一)要做好新冠疫情防控工作。嚴格執行疫情防控有關規定,“資格考試考點防疫方案”和“資格考試考生防疫須知”(隨疫情變化動態更新),發布在浙江人事考試網“辦事指南”欄目,請相關考生在考前 14天以上登錄查看,考前做好相關準備,考中做好配合工作。考務部門(考點單位)要針對防疫方案,落實好相應的防控措施。
(二)要做好考后報考資格復核(復審)工作。復核(復審)的信息,要確保完整和安全,并及時傳送。需現場審核的人員,信息聯絡要到位,謹防遺漏。
(三)要做好考試服務和考風考紀管理工作。采取切實措施,努力創造安全、良好考試環境。同時,要加強考風考紀管理,下大力預防違紀違規行為發生,一經發現,將嚴格按照人社部第31號令處理。其中,對主觀違紀的,還將記入資格考試誠信檔案庫,并在“信用中國(浙江)”網上公布,確保考試工作的公平公正和順利實施。
