發布時間:2020-07-13 共1頁

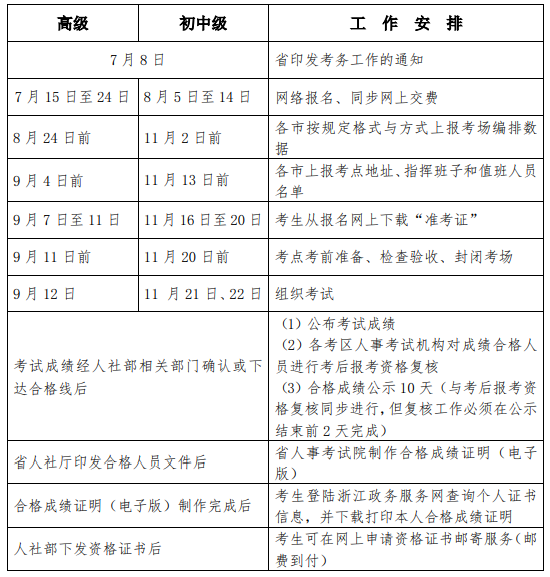
高級考試的報考人員于7月15日至24日,通過登錄浙江人事考試網(http://www.zjks.com)鏈接,或直接登陸到中國人事考試網(http://www.cpta.com.cn/),按告知承諾制的有關要求,一次性完成報名和交費流程。
收費標準
按照人社廳函〔2015〕278 號和浙價費〔2016〕71 號文件規定,收費標準為初中級考試每人每科目 65 元,高級考試每人每科目 70 元。考生的交費票據,在考試當日到考點指定教室領取或由監考人員發給。
詳情點擊《浙江省人事考試網發布:2020年度高級經濟師考試報名工作有關事項的通知》查看